
Process Mapping
CAPABILITY
Business improvement and change management initiatives
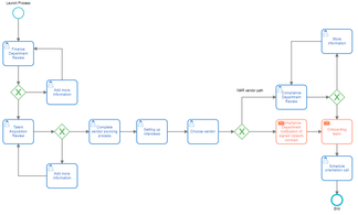
Starting in my capacity as a Designer within the branch I became an active resource to map and identify improvements on behalf of the Directors and Assistant Commissioner. I was promoted to carry out this work exclusively as a Business Improvement Specialist. I created a business process map to visually represent and analysing the various steps and components of initially a specific workflow, lifecycle of both the Design and Behavioural Insights stream's engagements. My business and design approach to this work helped to identify inefficiencies, bottlenecks, and areas for improvement in the process in consultation with branch members and Leadership. Investigating and understanding what did happen, not what was supposed to happen.
Change management activities then followed in some elements, focusing attention on implementing changes to processes, culture, or flexible structure. These activities involve planning, communicating, and executing changes in a way that ensured a smooth transition for the branch, and maximised the adoption of new practices or systems. More detailed recommendations were delivered to Directors and the Assistant Commissioner to consider and action.
Together, the business process mapping and change management activities were essential tools for enhancing operational efficiency and resulted in successfully introducing branch (and organisational) improvements.
This particular work encompasses various sensitive and organisation processes so there is limited visuals that can be shared.
Organisations
Business
Design











